Have questions? We're ready for them. Making Developing Better.
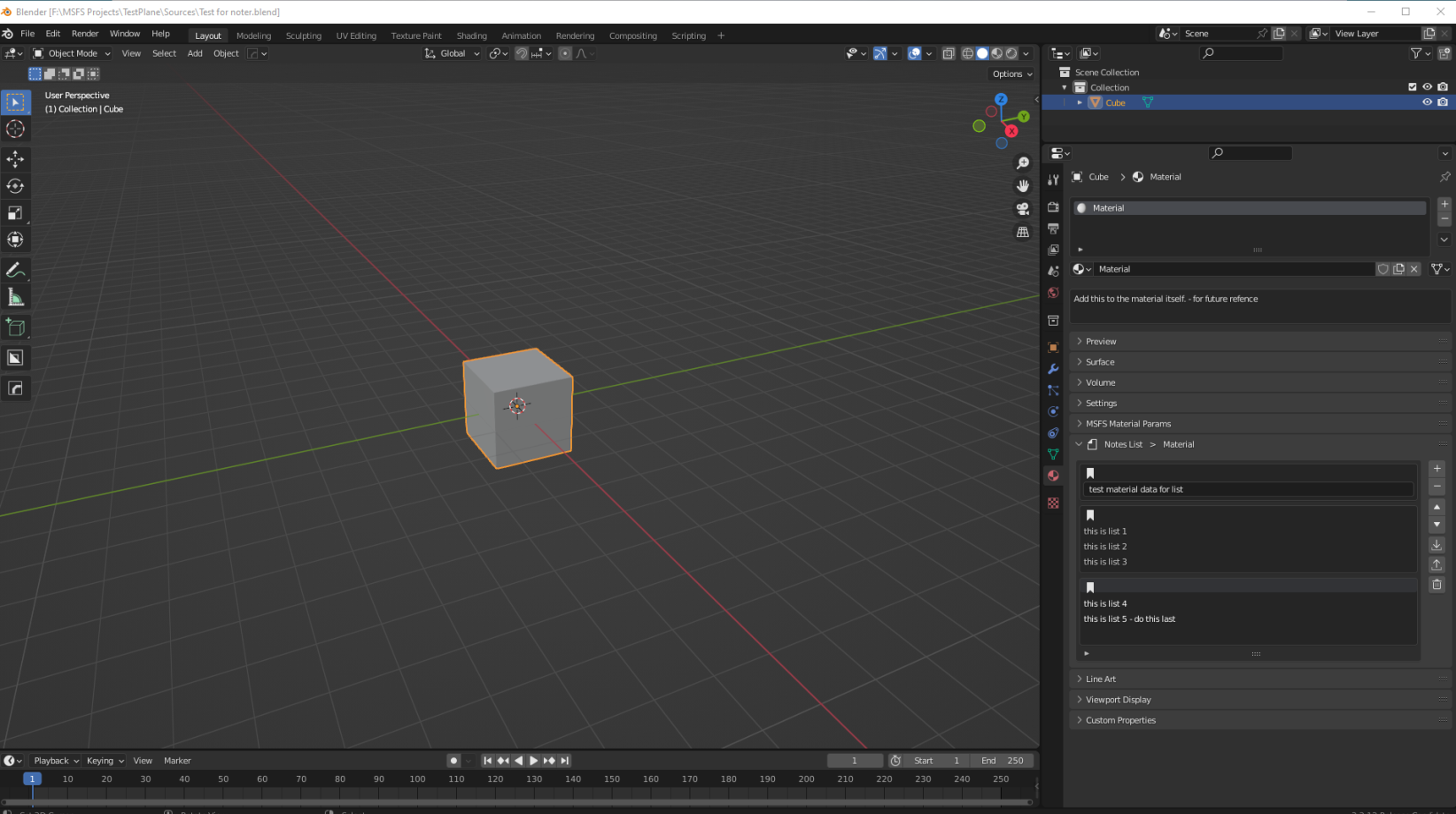
This addon for Blender is an update of the Noter addon by Rovh. I have updated it to work in Blender 3.3.x and added the ability to add text information to the Material. You can find videos of how to use this addon in the Readme.